Komite Integritas Akademik IBI KKG

Alur Pemeriksaan Karya Ilmiah


  1. Latar Belakang

  2. Arti

  3. Tujuan

  4. Pencegahan, Pembinaan dan Penanggulangan

  5. Jenis dan Tingkat Pelanggaran Akademik

  6. Sanksi Pelanggaran Integritas Akademik

  7. Tanggung Jawab Komisi Integritas Akademik

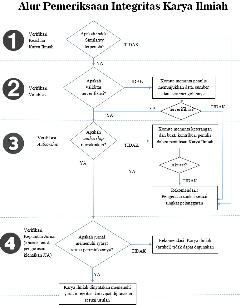
  8. Alur Pemeriksaan Integritas Karya Ilmiah

  9. Standar Integritas Karya Ilmiah

  10. Form Verifikasi Integritas Karya Ilmiah

  11.  Format Surat Rekomendasi Integritas Akademik 

  12.  Question and Answer (QA)

Komite Integritas Akademik IBI KKG

Menjamin Integritas Akademik

Designed with WordPress